| CPC B60T 7/042 (2013.01) [G01D 5/142 (2013.01); G01P 13/04 (2013.01); B60T 2220/04 (2013.01); G01D 11/245 (2013.01)] | 20 Claims |

|
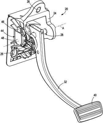
1. A vehicular pedal assembly comprising:
a pedal housing including a mounting surface for securement within a vehicle;
a pedal having a first portion proximal to the pedal housing and a foot pad spaced from the pedal housing, wherein the pedal is rotatable through a range of positions in response to force applied at the foot pad;
a pivot shaft supported by the pedal housing and rotatable with the pedal;
a rotation sensor including a sensor housing, a sensor circuit secured to the sensor housing, and a target rotatable with the pedal and the pivot shaft about an axis, the target having an assembly position proximal to the sensor circuit such that the sensor circuit is operable to detect a rotational position of the target and the pedal through the range of positions; and
a key selectively engageable with one or both of the target and the sensor housing,
wherein the rotation sensor has a first configuration in which the key is retained by the target and the key is disengaged from the sensor housing,
wherein the rotation sensor has a second configuration in which the key engages both the target and the sensor housing to impede movement of the target relative to the sensor housing, and
wherein the rotation sensor has a third configuration in which the key is disengaged from the target and retained by the sensor housing.
|