| CPC H01S 5/06223 (2013.01) [H01S 5/06216 (2013.01); H01S 5/06808 (2013.01); H02M 1/08 (2013.01); H02M 3/157 (2013.01); H02M 3/158 (2013.01); H01S 5/0617 (2013.01)] | 1 Claim |

|
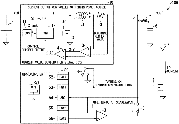
1. A driving device configured to drive a light-emitting device configured to regularly or irregularly repeat a turning-on operation and a turning-off operation, the driving device comprising:
a processor;
an analog switch;
a voltage source; and
a digital switch,
wherein the light-emitting device comprises:
a light-emitting element driven by using a pulse;
the processor;
a switching power source of a current-output-controlled type configured to control current-output thereof on the basis of a current value designation signal output from the processor;
a condenser configured to smooth an output voltage of the switching power source;
a switch configured to turn on and off a current input into the light-emitting element on the basis of a turning-on designation signal output from the processor; and
the voltage source configured to adjust a voltage of the condenser,
wherein the processor comprises:
a first digital-to-analog comparator configured to output an analog signal so as to set the current value designation signal corresponding to a value of a current that flows in the light-emitting element when the current is in an ON state;
a first PWM circuit configured to output a first PWM signal corresponding to the turning-on designation signal to the switch and turn on and off the current that flows in the light-emitting element;
an analog-to-digital comparator configured to measure the output voltage;
a storage medium configured to store thereon the measured output voltage as a reference voltage;
a second PWM circuit configured to output, as an amplifier-output signal to the digital switch, a second PWM signal that has the same cycle as that of the first PWM signal and is in synchronization with the first PWM signal; and
a second digital-to-analog comparator configured to output the reference voltage stored on the storage medium to the voltage source,
wherein the analog switch is configured to cause the current value designation signal to coordinate with the turning-on designation signal,
wherein the voltage source is an operational amplifier configured to compare the reference voltage input into a positive input terminal thereof with the output voltage input into a negative input terminal thereof and output a current such that the reference voltage and the output voltage are the same,
wherein the digital switch is configured to connect an output terminal of the operational amplifier to an output terminal of the switching power source when the amplifier-output signal input into the digital switch is at a high level,
wherein the first PWM circuit is configured to turn on the turning-on designation signal,
wherein the analog switch is configured to turn on the current value designation signal at the same time as the turning-on designation signal is turned on so as to turn on the light-emitting element, the current value designation signal corresponding to a value of the current that is controlled in accordance with the analog signal and flows in the light-emitting element when the current is in the ON state,
wherein the analog-to-digital comparator is configured to measure the output voltage in a turning-on period of the light-emitting element and store the measured output voltage on the storage medium as a reference voltage,
wherein the first PWM circuit is configured to turn off the turning-on designation signal,
wherein the analog switch is configured to turn off the current value designation signal at the same time as the turning-on designation signal is turned off so as to turn off the light-emitting element, and
wherein the voltage source is configured to compare the reference voltage input into the positive input terminal with the output voltage input into the negative input terminal and output a current to the condenser so as to adjust the voltage of the condenser such that the reference voltage and the output voltage are the same in a period during which the second PWM circuit turns on the digital switch by outputting the amplifier-output signal at the high level immediately before the light-emitting element is next turned on.
|