| CPC G01K 7/00 (2013.01) [G01K 7/01 (2013.01); G01R 19/10 (2013.01); G01R 19/1659 (2013.01)] | 20 Claims |

|
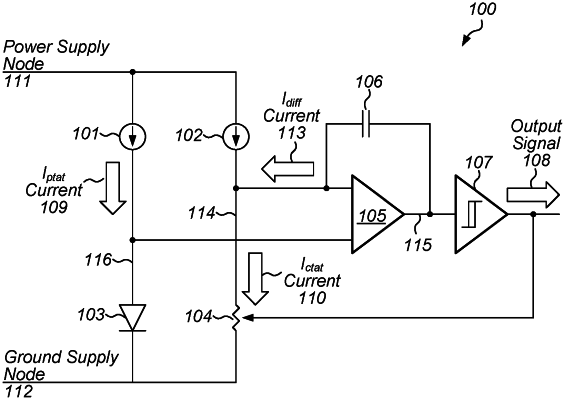
1. An apparatus, comprising:
a first current source configured to generate a first current, a value of which is proportional to temperature;
a second current source configured to generate a second current, a value of which is complementary to temperature;
an amplifier circuit configured to generate an integrated signal, the integrated signal generated based on a difference current corresponding to a difference between the first current and the second current; and
a comparator circuit configured to generate, based on the integrated signal, an output signal, wherein a duty cycle of the output signal is based on a direction of the difference current as the difference current passes through a capacitor coupled between an output of the amplifier circuit and an input of the amplifier circuit, and wherein a temperature is determinable based on the duty cycle.
|